松原市社会福祉協議会

  • お問い合わせ
  • 交通アクセス
  • 072-333-0294

072-333-0294

文字サイズ

  • ホーム
  • 社協について
    • 社会福祉協議会について

    • 組織図

    • 会員募集

    • マスコットキャラクター

    • 基本理念

    • 情報開示

    • 採用情報

  • 事業・サービス
    • まつばらピアセンター

      (障害者生活支援センター)

    • 車いす貸出事業

    • 福祉サービス利用援助

      (日常生活自立支援)事業

    • 介護保険事業

    • 障害福祉サービス

    • 地域包括支援センター

    • 給食サービス事業

    • 高齢者訪問理容助成事業

    • 福祉有償運送サービス

    • 生活困窮者の相談

      (生活応援センター)

    • 貸付

    • CSW

      (コミュニティ・ソーシャル・ワーカー)

    • ファミリー・サポート・センター

  • 地域福祉活動
    • 福祉委員会活動

    • ボランティアセンター

    • 災害ボランティア活動

    • 介護予防支援きらり活動事業

    • 生活支援コーディネーター

      (地域支え合い推進員)

    • 認知症サポーター養成講座

    • 福祉教育推進

    • 心配ごと相談

    • 献血

    • 共同募金

    • 善意銀行

    • 地域貢献委員会

  • 広報
お知らせカテゴリー
  • お問い合わせ
  • 交通アクセス
  • 公式ブログ
  • YouTube公式チャンネル
  • ホーム
  • >
  • 事業・サービス
  • >
  • 高齢者訪問理容助成事業

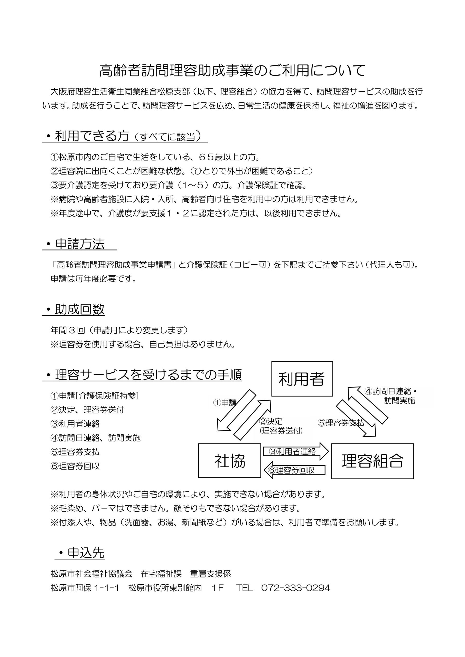
高齢者訪問理容助成事業

外出が困難な方を対象に、大阪府理容生活衛生同業組合松原支部の協力を得て、訪問理容サービスの助成を行なっています。

お知らせカテゴリー

  • 福祉委員会活動
  • まつばらピアセンター
  • ボランティアセンター
  • ケアプランセンター
  • ホームヘルプセンター
  • ガイドヘルプセンター
  • 障害者生活介護センター
  • 松原市地域包括支援センター
  • 赤い羽根おおさか
  • 松原子どもの居場所づくりネットワーク
  • まつばら認知症サポートブック
  • 若年生認知症支援ガイドブック
  • ファミリー・サポート・センター

公式SNS

  • 公式ブログ
  • YouTube公式チャンネル
トップへ
  • ホーム
  • お問い合わせ
  • 交通アクセス
  • 個人情報保護方針
  • サイトマップ

社会福祉法人松原市社会福祉協議会

〒580-0043 大阪府松原市阿保1-1-1 松原市役所別館 TEL.072-333-0294 FAX.072-335-0294

(c)社会福祉法人松原市社会福祉協議会